在知识经济的时代,知识产权作为一种无形资产,对创业公司越来越重要,但凡那些做大做强的企业,都是因为知识产权自身强大,而变得更强大。但到底什么是知识产权? 哪些属于知识产权呢?
什么是知识产权?
近年来,IP的概念越来越火。创投圈、影视圈、娱乐圈,仿佛大家都在关注IP,这个IP,是Intellectual Property的缩写,翻译成汉语,其实就是知识产权。
它是指“权利人对其从事智力创作或创新活动所产生的知识产品所享有的专有权利。通常我们也会称为“知识所属权”或“无形财产权”,一般只在有限时间内有效,它不仅仅可以保障我们的劳动成果,对于申报双软认定、高新技术企业认定都是非常重要的必备项。
知识产权与房屋、汽车等有形财产一样,都受到国家法律的保护,都具有价值和使用价值。有些重大专利、驰名商标或作品的价值也远远高于房屋、汽车等有形财产。
哪些属于知识产权?
在我国法律框架下,知识产权主要包括:商标、专利、著作权。
1、商标(TradMark)
商标是指生产者、经营者为使自已的商品或服务与他人的商品或服务相区别,而使用在商品及其包装上或服务标记上的由文字、图形、字母、数字、三维标志和颜色组合,以及上述要素的组合所构成的一种可视性标志。简而言之,是用来区分商品或服务并具有显著特征的标志。如品牌名、logo、企业字号等,它是最常见的知识产权类型。
我国商标法规定,经商标局核准注册的商标,包括商品商标、服务商标和集体商标、证明商标。商标注册人享有商标专用权,受法律保护,如果是驰名商标,将会获得跨类别的商标专用权法律保护。
开公司后,老板们也会遇到很多情形需要拥有商标证书才可以进行,例如:
a、申请微博、微信、头条、知乎,等公众账号的官方认证;
b、申请入驻京东,天猫等电商平台;
c、搜索引擎推广品牌词保护,比如百度推广经常会有竞争对手购买自己的品牌关键词,向百度提供商标证书后可以要求对方停止购买。
2、专利
专利是知识产权的一个种类,是科技创新的载体,是记载了发明创造内容的文件,并且在一定时期可以受法律保护的权利,获得专利的发明创造只有经专利权人许可才能予以使用。
简单来说,专利是指受法律保护的发明创造,包括发明专利、实用新型专利和外观设计专利三种类型。
(1)发明专利:审查严格、含金量高,发明分为产品发明(如机器、仪器、设备和用具等)和方法发明(制造方法)两大类
(2)实用新型专利:实用新型是指对产品的形状、构造或者其结合所提出的适于实用的新的技术方案。低成本、研制周期短。
(3)外观专利:即视觉的新事物,是企业的无形资产
3、著作权
著作权又称为版权,是指文学、艺术、科学作品的作者对其作品享有的人身权和财产权的总称。它是由自然科学、社会科学以及文学、音乐、戏剧、绘画、雕塑、摄影和电影摄影等方面的作品组成。
那么哪些作品享有著作权呢?
(1)文字作品,是指小说、诗词、散文、论文等以文字形式表现的作品。
(2)口述作品,是指即兴的演说、授课、法庭论等以口头语言形式表现的作品。
(3)音乐作品,是指歌曲、交响乐等能够演唱或者演的带词或者不带词的作品。
(4)戏剧作品,是指话剧、歌剧,地方戏等供舞台演出的作品。
(5)曲艺作品,是指相声、快书、大鼓、评书等以说为主要形式表演的作品。
(6)舞蹈作品,是指通过连续的动作、姿势、表情等表现思想情感的作品。
(7)杂技艺术作品,是指杂技、术、马戏等通过形体动作和技巧表现的作品。
(8)美术作品,是指绘画、书法、雕塑等以线条、色彩或者其他方式构成的有审美意义的平面或者立体的造型艺术作品。
(9)建筑作品,是指以建筑物或者构筑物形式表现的有审美意义的作品。
(10)摄影作品,是指借助器械在感光材料或者其他介质上记录客观物体形象的艺术作品。
(11)电影作品和以类似电影方法作的作品,是指摄制在一定介质上,由一系列有伴音或者无伴音的画面组成,并且借助适当装置放映或者以其他方式传播的作品。
(12)图形作品,是指为施工、生产绘制的工程设计图、产品设计图以及反映地理现象、说明事物原理或者结构的地图、示意图等作品。
(13)图型作品,是指为展示、试验或者观测等用途,根据物体的形状和结构,按照一定比例制成的立体作品。
根据我国新修订的《著作权法》第五条规定, 不享有著作权保护的主要包括:
(1)法律、法规,国家机关的决议、决定、命令和其他具有立法、行政、司法性质的文件,及其官方正式译文;
(2)时事新闻;
(3)历法、通用数表、通用表格和公式。
需要指出的是,受著作权法保护的作品必须具备以下几个条件:
(一)必须是自己创作的,不是抄袭别人的;
(二)必须是属于文学、艺术和科学技术范围内的创作;
(三)必须具有一定的表现形式;
(四)必须是不属于依法禁止出版、传播的作品。著作权的内容主要是著作权人的权利义务。著作权人对其作品享有精神权利和财产权利,如发表权、署名权、广播权、放映权等。同时,著作权人也应尽一定的义务,即对其权利作了适当的限制。
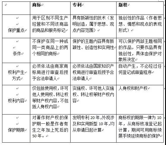
商标、专利、版权分别保护什么?
商标、专利、版权这三种知识产权保护的领域、内容各不相同,下面就让我们用一张简单的图表概况一下它们的保护情况吧。

举个例子:假如A公司的研发团队经过不懈努力,终于成功研制了新一代智能汽车,那么A公司该如何保护自己的知识产权呢?
首先,产品在上市前应该有一个响亮的名字,比如取名为“ABC”,那么“ABC”就可作为这款汽车的商标,一旦“ABC”商标通过了注册,那么在智能汽车领域,未经A公司允许,他人就不可以再使用“ABC”这个品牌。
然后,A公司为智能汽车中具有突破性的技术申请了专利,竞争对手即便破解了相关技术,也不能擅自用在自己的产品上,这就最大限度地保护了A公司的专利技术不受侵犯。
再来,软件系统对于智能汽车也非常重要,为了防止竞争对手抄袭软件源代码等,申请软件著作权登记也是一种明智的选择(软件著作权属于版权的一种),如果抄袭事件发生,A公司的软件著作权证书就是强有力的维权证据。
总结:为了保护智能汽车的名称、技术和软件源代码,A公司分别申请了商标、专利和软件著作权登记,以此达到全方位保护知识产权的目的。
商标、专利、版权的审查
1、商标审查
商标审查的是显著性,说的简单点就是能区分出来、跟别人不一样。
除了显著性以外,商标还要审查相似性,即在相同类别下,不能存在相同或近似的商标在先申请。
如果既有显著性又不存在相似商标,那么商标就差不多可以通过审查了。
2、专利审查
专利审查的重点是新颖性,说的简单点,就是这个技术是前无古人的。
审查方法也很简单,一般通过查阅现有文献的方法来判断。如果现有文献查不到,那么说明这个专利就具有新颖性。
3、版权审查
版权相对特别,因为版权是自作者完成之日起就获得了,不需要一个证书来证明自己的权利。
审查也相对容易,只做形式审查,不做实质审查,因此申请时间也非常快,一般一个月左右就能申请完成。
版权审查的主要是独创性,说的简单点,就是你没有抄袭,其实这事是很难认定的,实务中,也有不少抄袭之作成功地申请了版权登记。
总之,对企业的产品而言,最好的保护就是搭建起全套的知识产权保护体系,制定相关战略,用专利保护想法、商标保护名字、版权保护LOGO……才能全方位的保护您的知识产权,为企业带来更长远的经济效益!