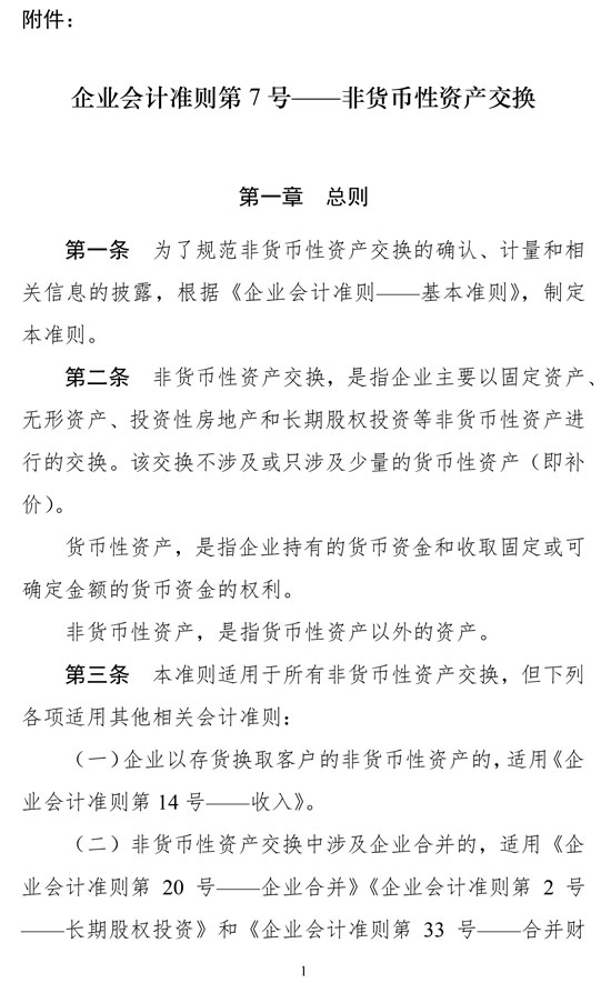
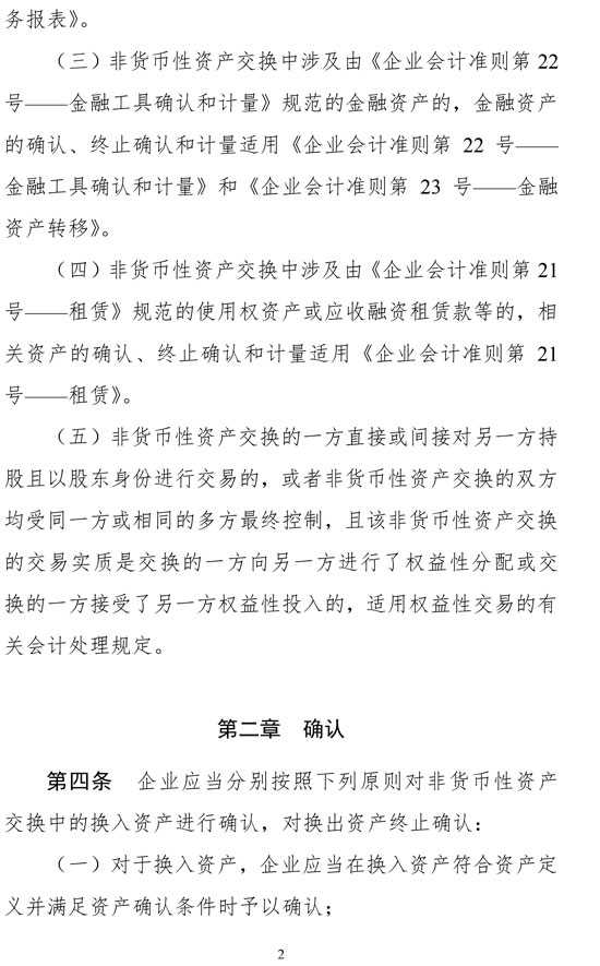
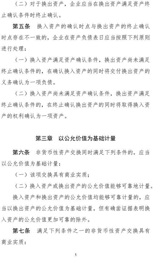
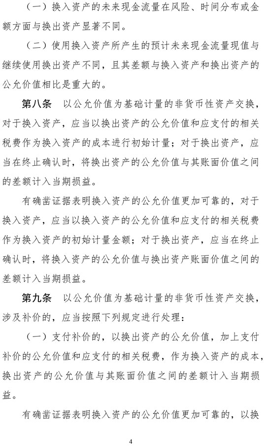
据财政部网站消息,为适应社会主义市场经济发展需要,规范非货币性资产交换的会计处理,提高会计信息质量,5月17日,财政部发布《关于印发修订<企业会计准则第7号——非货币性资产交换>的通知》(以下简称“《通知》”)。《通知》明确,该准则在所有执行会计准则的企业范围内施行。
其修订内容具体如下:








据财政部网站消息,为适应社会主义市场经济发展需要,规范非货币性资产交换的会计处理,提高会计信息质量,5月17日,财政部发布《关于印发修订<企业会计准则第7号——非货币性资产交换>的通知》(以下简称“《通知》”)。《通知》明确,该准则在所有执行会计准则的企业范围内施行。
其修订内容具体如下:







